
一纸公告揭开了一场事关42.87亿元的天价诉讼,AI龙头上演股权“罗生门”。被告方是今年A股有着“寒王”之称,且股价一度超越茅台的明星公司寒武纪;而起诉方则是公司原副总经理、首席技术官梁军。
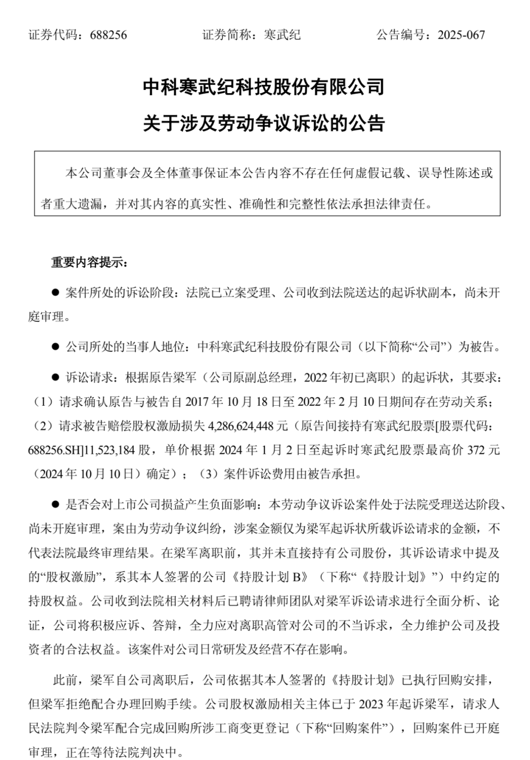
10月31日晚,寒武纪披露公告称,公司近日收到了梁军提起的劳动争议诉讼,梁军请求法院判令公司赔偿其股权激励损失约42.87亿元。
这场诉讼源于一份2019年签署的《持股计划》。梁军主张寒武纪应赔偿其股权激励损失42.87亿元,而寒武纪则坚持应按照约定的程序和价格回购股份。据悉,寒武纪的股权激励相关主体于2023年先行起诉梁军,要求其配合办理股权回购手续,该“回购案件”目前正在等待法院判决。截至10月31日收盘,寒武纪股价报1375元/股,这笔争议股权的市值已高达158.44亿元。
悬殊的价差:5万元、42亿元、158亿元
这笔梁军诉请寒武纪赔偿的天价股权激励损失是理解本案的核心关键,即“42.87亿元”的认定从何而来?
在寒武纪披露的公告中可以看到,梁军在本案中主要有两点诉讼请求:一是起诉要求确认2017年—2022年的劳动关系;二是索赔股权激励损失42.87亿元。他索赔的依据是其间接持有的1152.32万股寒武纪股票,按照2024年10月10日寒武纪股票最高价372元/股计算得出。
然而,寒武纪在公告中给出了完全不同的价值认定。寒武纪称,在梁军离职前,其并未直接持有公司股份,2019年,梁军与其他参与公司持股计划的主体共同签署了《持股计划》。据了解,梁军诉讼请求中提及的“股权激励”,对应其在北京艾溪科技中心(有限合伙)和天津玄算九号企业管理合伙企业(有限合伙)两个员工持股平台的出资额合计仅5.26万元。
寒武纪表示,梁军因与公司存在分歧,于2022年2月10日通知公司解除劳动合同。因梁军离职时间处于其持有的持股权益不得被处分的期间,其在员工持股平台的出资额及对应的持股权益被要求按照《持股计划》约定转让给指定的股权激励相关主体。
《持股计划》明确约定,持股主体在持股权益不得被处分的期间内离职的,触发回购条件,其持有的持股权益应按约定被回购。
因此,寒武纪认为,公司应按照约定的程序和价格回购股份。此前,梁军自公司离职后,公司依据其本人签署的《持股计划》已执行回购安排,但梁军拒绝配合办理回购手续。公司股权激励相关主体已于2023年起诉梁军,请求人民法院判令梁军配合完成回购所涉工商变更登记,回购案件已开庭审理,正在等待法院判决中。
今年以来,寒武纪增长势头迅猛,同比实现大幅扭亏为盈。三季报显示,公司第三季度营收为17.27亿元,同比增长1332.52%;归母净利润为5.67亿元。前三季度营收为46.07亿元,同比增长2386.38%;净利润为16.05亿元。随着寒武纪股价在AI浪潮中持续上涨,截至10月31日收盘,这笔争议股权的市值已达到惊人的158.44亿元。
从5.26万元到42.87亿元,再到158亿元,同一笔股权在三重维度下呈现出截然不同且差异巨大的价值认定,这或许也是双方走向对簿公堂的核心原因。
诉讼拉锯战:两度败诉后的新策略
这并非双方首次对簿公堂。寒武纪在说明中表示,在本次诉讼前,梁军自公司离职后,因持股权益被依据《持股计划》的约定回购,其先后提起两起案件,均以梁军败诉结案。
人民法院及仲裁机构经审理认为,梁军承认该等文件上的签名均为其本人签字,梁军提出的请求缺乏事实及法律依据,两案均驳回了梁军的请求,裁判文书已发生法律效力。
既然已经两次被驳回,梁军再次起诉的依据又是什么呢?
答案指向了那份2019年底签订的《入职意向书》。梁军主张,自己获得股权激励是意向书中商定的年薪、股权授予等内容,属于薪酬的一部分,而非离职时按一般约定回购的普通股权激励。在此基础上,梁军再次就该笔股权激励提起诉讼。
梁军并非寒武纪的普通高管,而是公司早期的核心骨干之一。招股说明书显示,他拥有中国科学技术大学通信与信息系统硕士学历,曾在华为系供职近17年,历任工程师、技术专家,是业内经验丰富的芯片设计专家。梁军2017年加入寒武纪,在任职期间,其曾主导推出了寒武纪首颗7nm训练芯片,他还曾公开表示他对寒武纪的发展作出了重要贡献。
对于他离职的原因,寒武纪将其归因于“与公司存在分歧”。市场传闻称,梁军与创始人陈天石在发展策略上存在重大分歧,梁军倾向于技术深耕,而公司更需要快速商业化落地。
梁军则在诉状中表示,由于寒武纪未履行《入职意向书》的约定,且未按照劳动合同约定提供劳动条件,因此自己在2022年2月10日被迫解除劳动合同。寒武纪于2020年7月20日在科创板成功上市,2024年1月2日,其间接持有的寒武纪股票解禁。他曾提出减持申请,但寒武纪不配合减持。
对此,寒武纪认为,关于梁军在本次诉讼起诉状中提及的《入职意向书》中股权激励的约定,生效仲裁裁决书认定,不论《入职意向书》自身应作何种解释,双方均可合意进行变更,梁军在签署《持股计划》时已经了解其基本内容,并同意根据该内容来确定自己接受股权激励的具体条件,应受其后续签署的相关文件的约束。
离开寒武纪的梁军自己开始了创业征程。公开资料显示,梁军离职后加入上海昉擎科技有限公司,并于2024年8月出任CEO,公司业务方向是专注于“上下文相关”与“上下文无关”解耦的分布式计算架构研发,目标是为客户提供AI计算产品与服务。该公司在2025年7月宣布完成数亿元天使轮融资,领投方包括小米战略投资部、蔚来资本和上海临港科创投等。
目前,这桩“天价”索赔案件已立案受理,尚未开庭审理,而此前的回购案件也正在等待法院判决。
寒武纪表示,本次诉讼事项对公司本期利润没有影响,对期后利润的影响尚需依据前述案件的法院生效裁判结果进一步评估,案件对公司日常研发及经营不存在影响。公司已聘请律师团队对梁军的诉讼请求进行全面分析、论证,将积极应诉、答辩,全力应对离职高管的“不当诉求”。
(文章来源:上海证券报)
- 随机文章
- 热门文章
- 热评文章
- 长二丁火箭第101发 中国成功发射试验三十一号卫星,长二丁火箭第101发 中国成功发射试验三十一号卫星
- 行走江河看中国|治淮75年:从“人海战术”到智慧调度,行走江河看中国|治淮75年:从“人海战术”到智慧调度
- 秋冬换季 如何科学预防“缠人”的带状疱疹?专家支招,秋冬换季 如何科学预防“缠人”的带状疱疹?专家支招
- 割稻脱粒装袋拾稻穗 江西南昌百余名学生沉浸式体验农耕文化,割稻脱粒装袋拾稻穗 江西南昌百余名学生沉浸式体验农耕文化
- 美国得州一小飞机坠毁与地面卡车相撞 造成2人死亡,美国得州一小飞机坠毁与地面卡车相撞 造成2人死亡
- 费城交响乐团首访青岛 与青岛交响乐团共奏经典曲目,费城交响乐团首访青岛 与青岛交响乐团共奏经典曲目
- 青春华章丨人这一辈子,一定要赴一场江苏的江河湖海之约!,青春华章丨人这一辈子,一定要赴一场江苏的江河湖海之约!
- 北京科技交流学术月开幕 将举办超140场专业活动,北京科技交流学术月开幕 将举办超140场专业活动
- 1北京楼市动态:2025年10月住宅成交量深度解析
- 2AI翻译“神器”亮相广交会 仅2秒响应时间 实现“用户开口,译文同步”!
- 3一游客反映在九寨沟旅游遭恐吓:旅行社赔付,导游书面道歉
- 4中国机会|通用汽车中国公司总裁:与上汽的合资企业是在华竞争力的核心
- 5首日即开单 雅诗兰黛开出上海闵行交易分团首张订单|进博会
- 6皓宸医疗实控人变更!核心资产股权被冻结 涉及公司近9成收入
- 711月7日港股煤炭行业沽空数据盘点,中国神华、兖矿能源、中煤能源沽空金额位居行业前三
- 8十倍股*ST亚振大起底:“先知先觉”资金提前一年大量扫货 控制权变更、收购矿产刺激股价暴涨!
- 1内塔尼亚胡向特朗普赠送金色鸽子雕塑,内塔尼亚胡向特朗普赠送金色鸽子雕塑
- 2越南和老挝学员赴广西柳州学习汽车技术,越南和老挝学员赴广西柳州学习汽车技术
- 3120余名海内外嘉宾将云集山东滕州 共探墨子鲁班文化时代价值,120余名海内外嘉宾将云集山东滕州 共探墨子鲁班文化时代价值
- 4“优秀建设者”王毅然:以技术驱动创新,以责任引领发展,“优秀建设者”王毅然:以技术驱动创新,以责任引领发展
- 5三头新生太平洋短吻海豚亮相横琴长隆海洋王国,三头新生太平洋短吻海豚亮相横琴长隆海洋王国
- 6云南社科专家汇智峨山 为文体旅融合发展“把脉开方”,云南社科专家汇智峨山 为文体旅融合发展“把脉开方”
- 7莫言:没有原创,AI的进步会大大减少,莫言:没有原创,AI的进步会大大减少
- 8(乡村行·看振兴)“鱼虾共舞” 江西彭泽绘出乡村振兴好“丰”景,(乡村行·看振兴)“鱼虾共舞” 江西彭泽绘出乡村振兴好“丰”景





